公司是一家长期致力于工业涂装、废气处理、粉尘处理、污水处理的企业。垒沃环保具备研发、设计、生产、销售、工程安装及调试等能力,为客户提供从项目咨询、方案设计到产品生产、工程建设的总承包服务
文章导读
VOCs废活性炭该如何处理?危险废物有哪些危害?家庭源危险废物如何在收集分类和收集过程中进行管理。
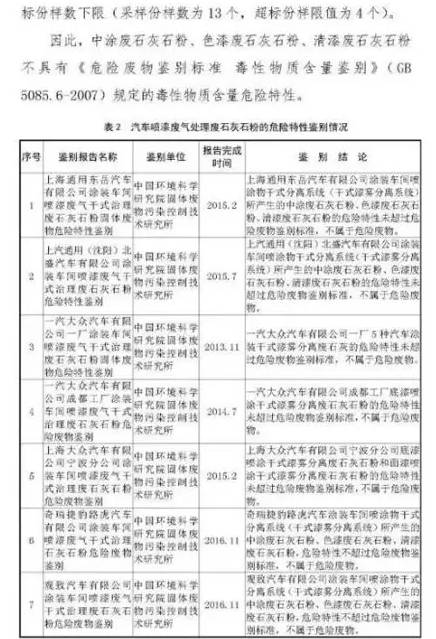
VOCs废活性炭该如何处理? 吸附VOCs后的废活性炭是不是危废?涂装行业和化工行业的吸附VOCs后的废活性炭(以下简称“VOCs废活性炭”)可明确认定为危险废物。 “我们不涉及上述两个行业,在生产过程中产生的VOCs活性炭可不可以按一般固废的要求处置呢?”答案是:绝对不行。 其他行业的VOCs废活性炭属于HW49其他废物900-041-49的描述“含有或沾染毒性、感染性危险废物的过滤吸附介质”,故也应该被认定为危险废物。 VOCs废活性炭是否在危险废物豁免管理清单之列? 若不在名录里:需根据《危险废物鉴别标准 毒性物质含量鉴别》中相关规定进行鉴别。 若吸附的废气、废水不属于有毒有害物质、危险性物质的,不一定是危险固废。若纯水制备的废活性炭等; 建设向当地环保局或者是具有危废处置资质单位进行咨询。 可以确认,VOCs废活性炭不存在豁免情形,而是直接按照危险废物进行管理。 怎么办?废活性炭的管理计划必须向环保部门备案-企业不得擅自处置废活性炭-企业必须委托具资质单位或个人进行处理。 对于08版危废名录,未提出水性漆漆渣不是危废。而16版危废名录:HW12的危险废物用油漆(不包括水性漆)、有机溶剂进行喷漆、上漆过程中产生的废物, 根据该条:水性漆漆渣不是危险固废。其他漆渣应属于危险固废 家庭日常生活中产生的废药品及其包装物、废杀虫剂和消毒剂及其包装物、废油漆和溶剂及其包装物、废矿物油及其包装物、废胶片及废像纸、废荧光灯管、废温度计、废血压计、废镍镉电池和氧化汞电池以及电子类危险废物等全部环节未分类收集全过程不按危险废物管理 收集分类、收集过程不按危险废物管理 2193-002-21含铬皮革废碎料利用用于生产皮件、再生革或静电植绒利用过程不按危险废物管理 3252-014-11煤气净化产生的煤焦油利用满足《煤焦油标准(YB/T5075-2010)》,且作为原料深加工制取萘、洗油、蒽油等利用过程不按危险废物管理 4772-002-18生活垃圾焚烧飞灰处置满足《生活垃圾填埋场污染控制标准》(GB16889-2008)中6.3条要求,进入生活垃圾填埋场填埋填埋过程不按危险废物管理 处置满足《水泥窑协同处置固体废物污染控制标准》(GB30485-2013),进入水泥窑协同处置水泥窑协同处置过程不按危险废物管理 5772-003-18医疗废物焚烧飞灰处置满足《生活垃圾填埋场污染控制标准》(GB16889-2008)中6.3条要求,进入生活垃圾填埋场填埋填埋过程不按危险废物管理 6772-003-18危险废物焚烧产生的废金属利用用于金属冶炼利用过程不按危险废物管理 7900-451-13采用破碎分选回收废覆铜板、印刷线路板、电路板中金属后的废树脂粉运输运输工具满足防雨、防渗、防遗撒要求不按危险废物进行运输 处置进入生活垃圾填埋场填埋处置过程不按危险废物管理 8900-041-49农药废弃包装物收集村、镇农户分散产生的农药废弃包装物的收集活动收集过程不按危险废物管理 9900-041-49废弃的含油抹布、劳保用品全部环节混入生活垃圾全过程不按危险废物管理 10900-042-49由危险化学品、危险废物造成的突发环境事件及其处理过程中产生的废物转移经接受地县级以上环境保护主管部门同意,按事发地县级以上地方环境保护主管部门提出的应急处置方案进行转移转移过程不按危险废物管理。 处置按事发地县级以上地方环境保护主管部门提出的应急处置方案进行处置或利用处置或利用过程可不按危险废物进行管理 11900-044-49阴极射线管含铅玻璃运输运输工具满足防雨、防渗、防遗撒要求可不按危险废物进行运输 12900-045-49废弃电路板运输运输工具满足防雨、防渗、防遗撒要求可不按危险废物进行运输 13HW01医疗废物收集从事床位总数在19张以下(含19张)的医疗机构产生的医疗废物的收集活动收集过程不按危险废物管理 14831-001-01感染性废物处置按照《医疗废物高温蒸汽集中处理工程技术规范》(HJ/T 276-2006)或《医疗废物化学消毒集中处理工程技术规范》(HJ/T 228-2006)或《医疗废物微波消毒集中处理工程技术规范》(HJ/T 229-2006)进行处理后进入生活垃圾填埋场填埋处置或进入生活垃圾焚烧厂焚烧处置,处置过程不按危险废物管理 15831-002-01损伤性废物处置按照《医疗废物高温蒸汽集中处理工程技术规范》(HJ/T 276-2006)或《医疗废物化学消毒集中处理工程技术规范》(HJ/T 228-2006)或《医疗废物微波消毒集中处理工程技术规范》(HJ/T 229-2006)进行处理后进入生活垃圾填埋场填埋处置或进入生活垃圾焚烧厂焚烧处置,处置过程不按危险废物管理 16831-003-01病理性废物(人体器官和传染性的动物尸体等除外)处置按照《医疗废物化学消毒集中处理工程技术规范》(HJ/T 228-2006)或《医疗废物微波消毒集中处理工程技术规范》(HJ/T 229-2006)进行处理后进入生活垃圾焚烧厂焚烧处置,处置过程不按危险废物管理。




